首页
点击发布广告
点击发布广告
点击发布广告
点击发布广告
点击发布广告
点击发布广告
登录
注册
搜索
首页
×
中医书籍
【A-F】
【G-L】
【M-R】
【S-W】
【X-Z】
中医古籍
中医保健
三十年临证经验集
中医丰胸
中医减肥
中医美容
中医育儿
中医食疗
女性保健
心理保健
男性保健
老年保健
老年健身
中医养生
中医名词
五官科
儿科杂病
内科
医史
外科骨伤科
妇科
方药
治则治法
病因病机
精气神
经络腧穴
诊断
身形脏腑
针灸疗法
阴阳五行
中医常识
中医流派
中医漫话
中医简史
医药典故
医药诗词
穴位图谱
中医特色
中医刮痧
中医拔罐
中医推拿
中医气功
中医火疗
中医脐疗
中医膏药
中医艾灸
中医药浴
中医药粥
中医药茶
中医药酒
中医足疗
中医针灸
小儿捏脊
自然疗法
药物贴敷
中医诊断
中医切诊
中医望诊
中医辩证
中医问诊
诊断基础
中药常识
中药制剂
中药化学
中药基础
中药炮制
中药煎服
中药禁忌
中药种贮
中药鉴别
中药方剂
中药方剂(A-F)
中药方剂(G-L)
中药方剂(M-R)
中药方剂(S-Z)
中药解读
中草药(A-F)
中草药(G-L)
中草药(M-R)
中草药(S-Z)
偏方秘方
五官疾病偏方秘方
儿科偏方秘方
内科偏方秘方
外科偏方秘方
妇科偏方秘方
男科偏方秘方
皮肤病偏方秘方
岐黄中医
名医大作
易经
杏林诗话
道德经
民族医药
傣医
其他民族医药
回医
土医
壮医
彝医
朝医
瑶医
维医
苗医
蒙医
藏医
视频教程
登录
注册
添加广告
×
添加广告请联系 QQ51823242,每月 100 元。
用户登录
×
登录
注册
用户名/邮箱
密码
登录
用户名
邮箱
密码
注册
首页
中药基础
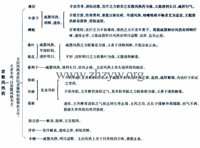
发散风热药的功用
发散风热药的功用
分类:
中药基础
|
作者:
admin
|
发布时间:
2025-05-20 21:48
|
阅读:
20
|
字数:0字
|
0
|
0
阅读:20
|
0字
|
0
|
0
上一篇:攻毒杀虫止痒药的功用
上一篇
下一篇:发散风寒药的功用
下一篇
标签:
发散风热药
风热表证
温病初起
分享到:
微信分享
×
扫描二维码分享到微信
相关文章
6篇相关内容
更多关于
中药基础
分类的文章
虎睛的功效与作用
2025 年 05 月 10 日
493次阅读
热文
水团花根的功效与作用
2025 年 05 月 06 日
438次阅读
热文
天脚板根的功效与作用
2025 年 05 月 14 日
408次阅读
热文
峨山雪莲花的功效与作用
2025 年 05 月 05 日
346次阅读
热文
君迁子的功效与作用
2025 年 05 月 15 日
304次阅读
热文
粟子的功效与作用
2025 年 05 月 12 日
281次阅读
热文
请
登录
后发表评论
评论(0)
暂无评论,快来发表你的看法吧!
评论(0)